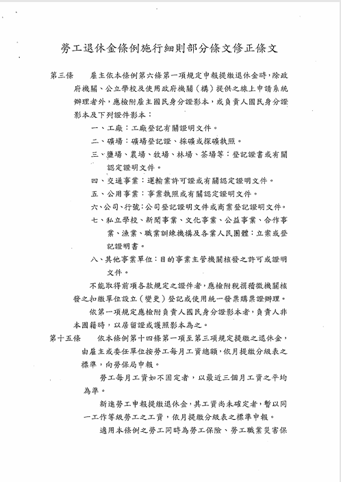
「勞工退休金條例施行細則」部分條文,業經勞動部於中華民國115年3月25日以勞動福3字第1150152749號令修正發布,茲檢送發布令影本(含修正條文),請查照並轉知所屬(轄)知照。

2026.04.13