新竹市工業會

  • 2026.01.14
    函轉勞動部勞工保險局「勞工職業災害保險預防職業病健康檢查申請書」、「勞工職業災害保險預防職業病健康檢查申請名冊」、「勞工職業災害保險被保險人自行申請預防職業病健康檢查申請書」及「勞工職業災害保險預防職業病健康追蹤檢查申請書」,辦理預防職業病健康檢查及健康追蹤檢查業務,以維護勞工健康,請查照。
  • 2026.01.14
    函轉經濟部產業發展署委託法人台灣設計研究院執行115年「IDDI設計驅動產業創新補助」申請須知1份,請協助公告周知,請查照。
  • 2026.01.14
    檢送總統府秘書長函,立法院咨請總統公布修正職業安全衛生法部分條文一案,業奉 總統114年12月19日華總一義字第11400130481號令公布,並刊載於總統府公報第7830號之影本1份,請查照。
  • 2026.01.05
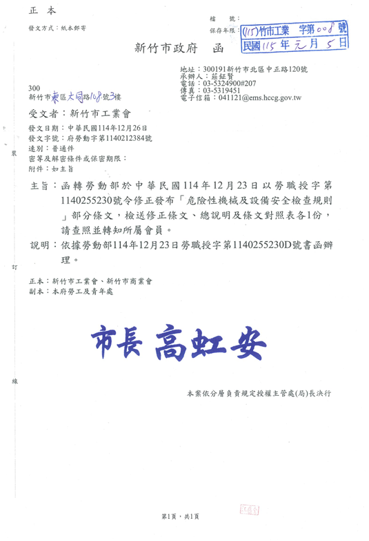
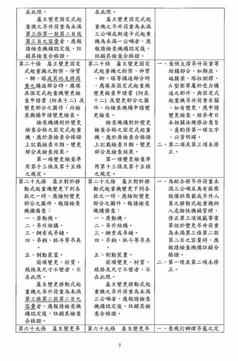
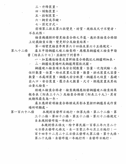
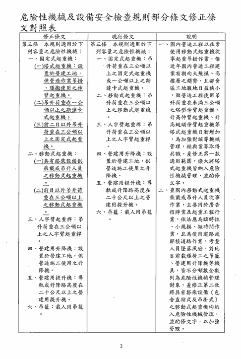
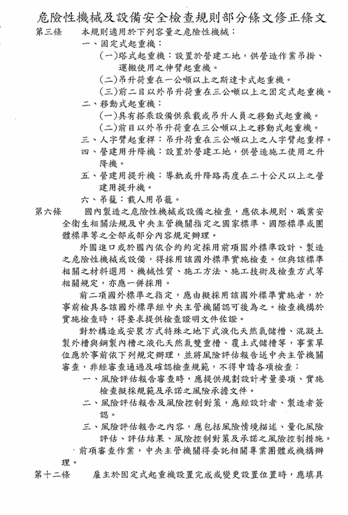
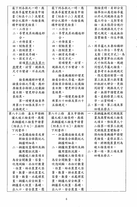
    函轉勞動部於中華民國114年12月23日以勞職授字第1140255230號令修正發布「危險性機械及設備安全檢查規則」部分條文,檢送修正條文、總說明及條文對照表各1份,請查照並轉知所屬會員。
  • 2026.01.02
    檢送「新竹市學府路及博愛街(文教區)空氣品質維護區實施移動污染源管制措施」、「新竹市新竹科學園區空氣品質維護區實施移動污染源管制措施」及「新竹市虎林國民中學、國民小學空氣品質維護區實施移動污染源管制措施」公告各1份,請惠予張貼,請查照。
  • 課程報名
  • 最新消息
  • 關於我們
  • 活動花絮
  • 表單下載
  • 好網相連
  • 廠商介紹
  • 聯絡我們
  1.  首頁
  2. 最新消息
  3. 函轉勞動部於中華民國114年12月23日以勞職授字第1140255230號令修正發布「危險性機械及設備安全檢查規則」部分條文,檢送修正條文、總說明及條文對照表各1份,請查照並轉知所屬會員。

最新消息

NEWS

函轉勞動部於中華民國114年12月23日以勞職授字第1140255230號令修正發布「危險性機械及設備安全檢查規則」部分條文,檢送修正條文、總說明及條文對照表各1份,請查照並轉知所屬會員。

2026.01.05

危險性機械及設備安全檢查規則修正草案

 

 

 

回最新消息
新竹市工業會
  • 地址:300025 新竹市大同路 108 號 3 樓
  • 電話:03-5235937 傳真:03-5259364 聯絡信箱:hc.ia@msa.hinet.net
新竹市工業會 © 版權所有 維護單位:翊晟科技